Detailfrage zur Schaltung am Lichtschalter (für SEM)

Reparatur für den 24V, technische Fragen zum 16V?

Moderatoren: moderator1, moderator4, moderator5

Benutzeravatar
Cane GT
Probe-Bayer
Beiträge: 4308
Registriert: 28 Mär 2008 10:05
Postcode: 55278
Country: Germany
Euer Wunschtitel: König oder Kaiser ;)
Modell: Probe 1 GT
Erstzulassung: 9/1993
FIN: N - 1992
Wohnort: Mommenheim (bei Mainz)
Kontaktdaten:

Re: Detailfrage zur Schaltung am Lichtschalter (für SEM)

Beitrag von Cane GT » 11 Jul 2009 14:46

Nö, Licht musste trotzdem vorher anmachen ! Du ersetzt ja nur den Taster durch eine art Zeitrelais. Also schaltest du den Schalter auf OFF und machst Licht an, jetzt fliesst erstmal nur der Strom zu den Lampen nicht aber z den Klappimotoren, wenn du jetzt deien Schaltung aktivierst wird für die voreingestellt Zeit Strom zum Klappimotor geschickt und er geht soweit dann hoch !
Es lebe der "Hadde Kern" !!!
http://sushi.derhaddekern.de/
http://www.cardomain.com/id/CaneGT

Drifter: Ist die Straße naß, macht es doppelt Spaß.
Schwabe: ... und es koscht auch weniger. ;-)

Benutzeravatar
WeissNicht
Probe-Bayer
Beiträge: 943
Registriert: 16 Apr 2008 20:13
Postcode: 22159
Country: Germany

Re: Detailfrage zur Schaltung am Lichtschalter (für SEM)

Beitrag von WeissNicht » 11 Jul 2009 15:02

Relais: Mechanischer Schalter, klackt, ist recht langsam (ok, hier ist das egal)
MOS-FET: Elektronischer Schalter, schaltet sehr schnell, ist leise und moderner als Relais.

Das andere hat Cane sehr gut erfasst.
Kein Probefahrer mehr, dafür jetzt mit Zwiebelringen unterwegs.

Benutzeravatar
DerRenz
Probe-Bayer
Beiträge: 231
Registriert: 25 Jan 2009 15:53
Postcode: 71088
Country: Germany
Modell: Probe 2 16v
Erstzulassung: 11/1995
FIN: S - 1995
Wohnort: Holzgerlingen
Kontaktdaten:

Re: Detailfrage zur Schaltung am Lichtschalter (für SEM)

Beitrag von DerRenz » 11 Jul 2009 17:53

Jetzt sind wir ja wieder am Punkt, wo wir angefangen haben.

Nähmlich die Frage, was passiert, wenn der Lichtschalter auf "An" gestellt wird. Dieses Signal was dort durchgeht, dass die Klappis hochgehen wollte ich mit der Schaltung immitieren, sodass man den Lichtschalter nicht anstellen muss.

Nun ist die Frage wieder offen, ob das funktioniert oder nicht.

Wenn ihr euch die Seite 4 und 5 meiner Skizze anschaut, dann geht das "Licht-An-Signal" von der Schaltung aus. So hatte ich mir das erhofft. Klappt aber doch nicht oder wie?

Benutzeravatar
WeissNicht
Probe-Bayer
Beiträge: 943
Registriert: 16 Apr 2008 20:13
Postcode: 22159
Country: Germany

Re: Detailfrage zur Schaltung am Lichtschalter (für SEM)

Beitrag von WeissNicht » 11 Jul 2009 18:22

Wenn du den Lichtschalter nicht bedienen möchtest, aber das SEM funzt, dann muss die Schaltung:

-Das Signal vom Lichtschalter zum Motorenrelais, welches die Klappen schliesst unterbrechen
-Ein Signal zum öffnen geben, also das Relais zum Öffnen richtig ansteuern
-Das Licht einschalten

Wenn du das ganze nur mit einem Taster machen willst, dann reicht ein NE555 nicht aus. Du kannst einen Schalter nehmen, der die Belegung am Lichtschalter verändert (umschaltet SEM/Normal) und einen Taster, der das Ausfahren aktiviert. Dann hast du aber das Problem, dass du nicht mal eben auf Abblendlicht schalten kannst (kann in ungünstigen Situationen böse sein). Schaltungstechnisch wird das gemein...

Elegant kannst du auch einen µController nehmen. Dann hast du einen Taster. Mit jedem Drücken gehtz weiter:
Klappen zu, Licht aus-> SEM, Licht an -> Klappen voll auf, Licht an -> Klappen zu, Licht aus -> ...
Kein Probefahrer mehr, dafür jetzt mit Zwiebelringen unterwegs.

Benutzeravatar
DerRenz
Probe-Bayer
Beiträge: 231
Registriert: 25 Jan 2009 15:53
Postcode: 71088
Country: Germany
Modell: Probe 2 16v
Erstzulassung: 11/1995
FIN: S - 1995
Wohnort: Holzgerlingen
Kontaktdaten:

Re: Detailfrage zur Schaltung am Lichtschalter (für SEM)

Beitrag von DerRenz » 11 Jul 2009 18:35

Vielleicht hab ich das nicht richtig beschrieben. Aber am Ende sollen die Klappis geöffnet sein und das Licht ausgeschaltet sein, da ich Tagfahrlichter in den Klappis hab.

Ich ging davon aus, dass die NE555-Schaltung ein Signal für eine bestimmte Zeit ausgeben kann, sobald der Taster gedrückt wird. Oder seh ich da was falsch? Oder schließt diese Schaltung nur den Stromkreis, wie der normale Taster beim normalen SEM?

Benutzeravatar
WeissNicht
Probe-Bayer
Beiträge: 943
Registriert: 16 Apr 2008 20:13
Postcode: 22159
Country: Germany

Re: Detailfrage zur Schaltung am Lichtschalter (für SEM)

Beitrag von WeissNicht » 11 Jul 2009 18:40

DerRenz hat geschrieben: Oder schließt diese Schaltung nur den Stromkreis, wie der normale Taster beim normalen SEM?
So ist es...

Der Lichtschalter gibt ein Signal ab, dass die Klappen unten hält, dieses Signal muss auch noch berücksichtigt werden. Kann man auch mit nur einem Taster machen, aber das wird zu aufwändig, dann eher ein Schalter (für Tagfahrlicht an/aus). Der Schalter legt dann die Schliess-Funktion lahm, startet den NE555 und macht zudem noch die TFL an.

Hat mal wer die gnaue Belegung des Lichtschalters vom 2er? evtl mit Stromlaufplan zu den Relais?
Kein Probefahrer mehr, dafür jetzt mit Zwiebelringen unterwegs.

Benutzeravatar
DerRenz
Probe-Bayer
Beiträge: 231
Registriert: 25 Jan 2009 15:53
Postcode: 71088
Country: Germany
Modell: Probe 2 16v
Erstzulassung: 11/1995
FIN: S - 1995
Wohnort: Holzgerlingen
Kontaktdaten:

Re: Detailfrage zur Schaltung am Lichtschalter (für SEM)

Beitrag von DerRenz » 12 Jul 2009 12:24

Ich hab jetzt nochmal ne Skizze der Schaltung gemacht. So jetzt korrekt?

Hast du das mit dem Schalter gemeint?
Schaltung.png
Schaltung.png (34.96 KiB) 12118 mal betrachtet

Benutzeravatar
DerRenz
Probe-Bayer
Beiträge: 231
Registriert: 25 Jan 2009 15:53
Postcode: 71088
Country: Germany
Modell: Probe 2 16v
Erstzulassung: 11/1995
FIN: S - 1995
Wohnort: Holzgerlingen
Kontaktdaten:

Re: Detailfrage zur Schaltung am Lichtschalter (für SEM)

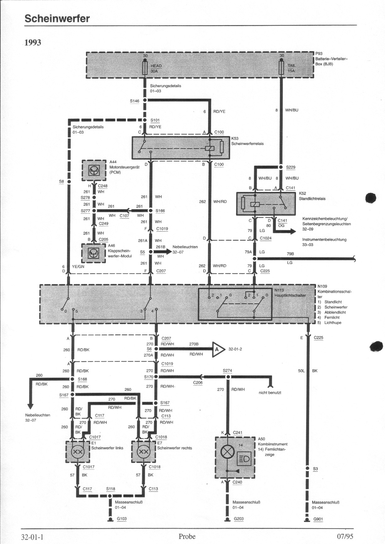
Beitrag von DerRenz » 13 Jul 2009 10:24

Servus!

Hab hier einen Schaltplan der Scheinwerfer gefunden. Ich hoffe damit könnt ihr was anfangen und mir weiterhelfen.

Edit by Jay: Schneller und leichter gehts doch direkt übers Forum:
scheinwerfer.jpg

Benutzeravatar
Jay
donating probe-bayer
Beiträge: 18445
Registriert: 22 Mai 2007 10:31
Postcode: 87600
Country: Germany
Euer Wunschtitel: Exoten-Sammler
Modell: Probe 2 GT
Erstzulassung: 1992
FIN: N - 1992
Wohnort: München und Allgäu
Kontaktdaten:

Re: Detailfrage zur Schaltung am Lichtschalter (für SEM)

Beitrag von Jay » 13 Jul 2009 10:29

Hmmm, wenn das die Schaltung für nen 93er sein soll, hilft die dir nichts, denn der hat afaik ne andere Verkabelung als der +94er! Allerdings fehlt auf dem Schaltplan, so wie ich das sehe, der für den 93er typische: "Nur Klappen auf - ohne Licht" - Schalter! :denk:
Viele Grüße,
Jay
@WORK... :schrauben:
Bild

Benutzeravatar
WeissNicht
Probe-Bayer
Beiträge: 943
Registriert: 16 Apr 2008 20:13
Postcode: 22159
Country: Germany

Re: Detailfrage zur Schaltung am Lichtschalter (für SEM)

Beitrag von WeissNicht » 13 Jul 2009 11:39

Ok, beim 2er ist das anders gelöst als bem 1er. Da hilft der Schaltplan auch nicht weiter, In dem Schaltplan sieht man nur, wie das Modul für die Klappies angesteuert wird....wichtig wäre aber, was hinter dem Modul in Richtung des Motors passiert.

Man könte zwar hingehen und das Weis/Rote Kabel für ein paar ms gegen Masse zu schalten, aber ich glaub, dann fahren die kurz hoch und danach gleich wieder runter.

Hast du noch den Schaltplan am Scheinwerfermodul zu den Motoren?

Ok....hab nochmal kurz drüber nachgedacht.....Deine letzte Skizze sollte eigentlich funktionieren, wenn ich das nu mit dem SEM beim 2er richtig verstanden hab.
Kein Probefahrer mehr, dafür jetzt mit Zwiebelringen unterwegs.

Benutzeravatar
DerRenz
Probe-Bayer
Beiträge: 231
Registriert: 25 Jan 2009 15:53
Postcode: 71088
Country: Germany
Modell: Probe 2 16v
Erstzulassung: 11/1995
FIN: S - 1995
Wohnort: Holzgerlingen
Kontaktdaten:

Re: Detailfrage zur Schaltung am Lichtschalter (für SEM)

Beitrag von DerRenz » 13 Jul 2009 11:52

Also das mit der letzten Skizze ist genau so wie mit dem normalen SEM nur dass anstelle des Tasters die Schaltung sitzt, die den Stromkreis kurz schließt. Allerdings wäre das nur die Ausweichmethode.

Ich hoffe, das Benny bald wieder im Forum vorbeischaut. Der konnte mir in Sachen Verkabelung immer helfen! Allerdings war der inzwischen ne Woche nichtmehr angemeldet.

Wenn man den SEM-Schalter auf Off stehen hat und das von dir besagte Kabel kurz mit Masse versorgt, dann müssten die Klappis doch hochgehen und auch in dieser Stellung bleiben oder? Dann müsste man zumindest das Licht nicht an und wieder aus stellen.

Benutzeravatar
WeissNicht
Probe-Bayer
Beiträge: 943
Registriert: 16 Apr 2008 20:13
Postcode: 22159
Country: Germany

Re: Detailfrage zur Schaltung am Lichtschalter (für SEM)

Beitrag von WeissNicht » 13 Jul 2009 19:02

Ein Problem gibtz aber auch noch mit der Skizze....das Abblendlicht geht dabei mit an.

Wenn man, wie ich beschrieben das Kabel kurz mit Masse versorgt, dann macht das Scheinwerfermodul kurz auf...danach fehlt aber wieder die Masseund das Modul "denkt"...Ich schliess mal wieder. Wenn du den Schalter fürs SEM dabei auf Off hast, passiert allerdings gar nichts. Du müsstest zusätzlich anstelle des Tasters ein Zeitmodul verbauen. Wobei,...das eine Modul kann ja auch 2 Relais ansteuern....

Könnte klappen. Bin die letzten Tage etwas im Stress....Morgen nachmittag endet der Stress aber zum Glück...dann mach ich mal ne Skizze.
Kein Probefahrer mehr, dafür jetzt mit Zwiebelringen unterwegs.

Benutzeravatar
DerRenz
Probe-Bayer
Beiträge: 231
Registriert: 25 Jan 2009 15:53
Postcode: 71088
Country: Germany
Modell: Probe 2 16v
Erstzulassung: 11/1995
FIN: S - 1995
Wohnort: Holzgerlingen
Kontaktdaten:

Re: Detailfrage zur Schaltung am Lichtschalter (für SEM)

Beitrag von DerRenz » 15 Jul 2009 17:22

*push* :roll:

Schwamm
Probe-Bayer
Beiträge: 589
Registriert: 22 Mai 2008 00:13
Country: Germany
Modell: Probe 1 GL
Wohnort: Würzburg

Re: Detailfrage zur Schaltung am Lichtschalter (für SEM)

Beitrag von Schwamm » 21 Jul 2009 16:13

Welches Kabel wird denn mit dem SEM-Schalter unterbrochen? Wenn's das im Fahrerfußraum auf Kniehöhe ist (da wo auch die Diode für die Lichthupe dazwischengeklemmt wird) haste allgemeine schlechte Karten dass die Scheinwerfer in ihrer Position bleiben! Denn hier fahren die Klappis (zumindest beim ECP) auch bei einem ganz kurzen Signal ganz auf und danach wieder zu...


Edit:
WeissNicht hat geschrieben: Der Lichtschalter gibt ein Signal ab, dass die Klappen unten hält, dieses Signal muss auch noch berücksichtigt werden. Kann man auch mit nur einem Taster machen, aber das wird zu aufwändig, dann eher ein Schalter (für Tagfahrlicht an/aus). Der Schalter legt dann die Schliess-Funktion lahm, startet den NE555 und macht zudem noch die TFL an.


&


....wichtig wäre aber, was hinter dem Modul in Richtung des Motors passiert.

Man könte zwar hingehen und das Weis/Rote Kabel für ein paar ms gegen Masse zu schalten, aber ich glaub, dann fahren die kurz hoch und danach gleich wieder runter.

Hast du noch den Schaltplan am Scheinwerfermodul zu den Motoren?

... manchmal sollte ich echt erst mal lesen und einfach mal die Fr***e halten... :oops:

Benutzeravatar
DerRenz
Probe-Bayer
Beiträge: 231
Registriert: 25 Jan 2009 15:53
Postcode: 71088
Country: Germany
Modell: Probe 2 16v
Erstzulassung: 11/1995
FIN: S - 1995
Wohnort: Holzgerlingen
Kontaktdaten:

Re: Detailfrage zur Schaltung am Lichtschalter (für SEM)

Beitrag von DerRenz » 17 Sep 2009 13:29

Sodele jetzt gibts endlich Neuigkeiten!

Habe dank Benny herausgefunden, dass man mit Hilfe von 2 Kabeln an der CPU die Klappis ausfahren kann. Jedoch muss dabei das Blau/Orangene-Kabel der CPU mit 12V versorgt werden und der SEM-Taster gedrückt werden. Wenn also der SEM-Schalter auf OFF steht und ich beide Stromkreise (Blau/Orange und SEM-Taster) gleichzeitig schließe, gehen die Klappis hoch.

Nun benötige ich jedoch noch die Information, was an der SEM-Taster-Leitung anliegt, sobald man die 12V an das Blau/Orangene-Kabel anlegt?

Wenn das geklärt ist, wende ich mich an meinen Elektronik-Spezialisten, welcher mir eine Schaltung bauen soll, mit der man durch einmaliges Drücken eines Tasters beide Stromkreise für eine einstellbare Zeit schließen kann.

Antworten